Processus de plainte

Le processus de plainte se penche sur la conduite professionnelle des CRIC ou des CRIEE

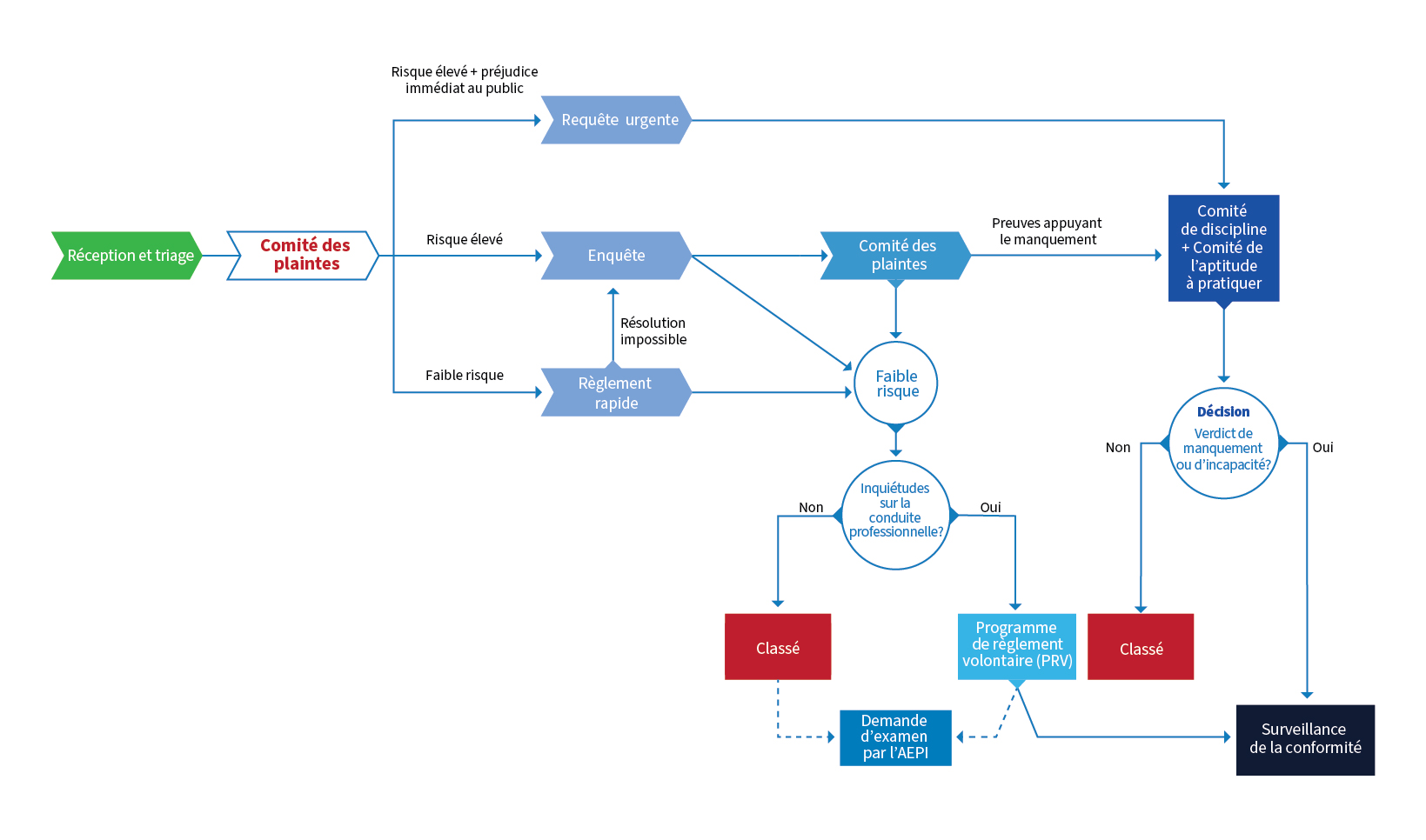
Plaintes : un aperçu

Le Collège examine les plaintes, fait enquête et règle les dossiers concernant des consultants réglementés en immigration canadienne (CRIC) et des conseillers réglementés en immigration pour étudiants étrangers (CRIEE) qui pourraient avoir :

Le processus de plainte se penche sur la conduite professionnelle des CRIC ou des CRIEE et non pas sur leurs honoraires; nous réglons les différends concernant la conduite des titulaires de permis et non pas les désaccords au sujet du montant qui aurait dû être versé par leurs clients. Seuls certains cas donnent lieu à un remboursement.

Grâce au processus de plainte, nous protégeons le public en assurant que les CRIC et les CRIEE sont compétents et qu’ils agissent d’une manière professionnelle et éthique.


Plaintes au Collège : Comment fonctionne le processus de plainte

Nous examinons et évaluons avec soin toutes les plaintes que nous recevons au sujet de consultants réglementés en immigration canadienne (CRIC) et de conseillers réglementés en immigration pour étudiants étrangers (CRIEE).

Afin d’assurer que chaque plainte est traitée correctement et avec équité, de nombreuses étapes et de nombreuses personnes prennent part à son examen.

Dans chaque cas, vous recevrez un accusé de réception indiquant que nous avons reçu votre plainte, avec le numéro de dossier attribué à votre plainte. Nous vous tiendrons aussi au courant des principaux développements concernant la plainte, et nous vous aviserons de l’issue de la plainte.

 

Renvois au Comité des plaintes

Nous examinons toutes les plaintes que nous recevons.

Premièrement, vous devez vous assurer que la plainte vise une personne qui détient un permis d’exercice du Collège, c’est-à-dire un CRIC ou un CRIEE. Si la plainte vise un praticien non autorisé (PNA), nous pourrions prendre des mesures pour qu’il cesse ses activités. Cliquez ici pour obtenir notre formulaire de signalement de praticien non autorisé.

Deuxièmement, nous nous assurons que la plainte porte sur le professionnalisme ou la compétence du titulaire de permis. Le Collège ne traite pas les plaintes qui portent uniquement sur une demande de remboursement ou de remise d’honoraires parce qu’une demande d’immigration a été refusée. Si les honoraires étaient raisonnables et que rien ne permet de croire que le titulaire de permis a commis une faute professionnelle, nous classerons la plainte.

Puis, nous déterminons si le processus de plainte est le mécanisme approprié pour traiter la plainte.

Trois options sont alors possibles :

  • Nous renvoyons la plainte au Comité des plaintes (voir ci-dessous) si le processus de plainte est le mécanisme approprié pour traiter la plainte.
  • Nous classons les plaintes déposées à des fins inappropriées ou qui sont rattachées à des problèmes déjà traités par le Collège.
  • Nous appliquons un autre processus – par exemple, une sanction du registraire – s'il convient mieux au traitement de la plainte.

À propos du Comité des plaintes

Le Comité des plaintes est composé d’un groupe de personnes désignées par le conseil d’administration pour examiner les plaintes.

Le Comité se réunit sous la forme d’un jury composé de 3 personnes pour examiner les plaintes et rendre une décision pour chaque plainte jugée appropriée.

Chaque jury est composé d’au moins un titulaire de permis et une personne ne détenant pas de permis (p. ex., un membre du public). Cette façon de faire aide à garantir que les décisions du jury sont équilibrées et qu’elles s’appuient sur différents points de vue.

Après avoir examiné une plainte ainsi que tous les documents fournis à l’appui, le Comité des plaintes peut :

  • fermer le dossier de la plainte sans prendre de mesures additionnelles;
  • régler la plainte avec votre participation et celle du CRIC ou du CRIEE.
  • renvoyer la plainte pour enquête. Une telle mesure peut donner lieu à la prise de mesures disciplinaires contre le CRIC ou le CRIEE.

Examen des plaintes et enquête

Le Comité des plaintes examine chaque plainte reçue. Selon les preuves dont il dispose, il décide de la façon la plus appropriée de traiter la plainte.

Le Comité examine :

  • les préoccupations soulevées par le plaignant (la personne qui porte plainte) ou ses demandes;
  • la gravité de la conduite invoquée ou alléguée;
  • l’historique de plaintes du titulaire de permis (s’il y a lieu).

L’objectif du Comité est de traiter la plainte d’une manière équitable, efficiente et dans l’intérêt public.

Le processus de règlement des différends

Le processus de règlement des différends est une façon de régler rapidement les plaintes. 

Les plaintes plus graves peuvent faire l’objet d’une enquête et être renvoyées de nouveau au Comité des plaintes. Le Comité examinera alors la preuve recueillie dans le cadre de l’enquête.

Décisions du Comité des plaintes

Voici comment le Comité des plaintes peut traiter une plainte :

  • Le Comité peut fermer le dossier de la plainte parce que les éléments de preuve n’appuient pas la conduite invoquée ou alléguée au sujet du titulaire de permis.
  • Le Comité peut donner un avertissement au titulaire de permis.
  • Le Comité peut recommander que le titulaire de permis suive un cours de formation comme mesure corrective et qu’il prenne d’autres mesures, de sorte que le problème ayant donné lieu à la plainte ne se reproduise pas.
  • Si la plainte est plus grave et que les éléments de preuve l’appuient, le Comité des plaintes renverra la plainte au Tribunal (par exemple, le Comité de discipline). Le Tribunal tranchera alors la plainte et pourrait imposer une sanction au titulaire de permis. Autrement dit, le titulaire de permis pourrait voir son permis suspendu ou révoqué et être soumis à des sanctions financières.

Agent d’examen des plaintes indépendant

Si le Collège classe une plainte sans la renvoyer au Tribunal, et qu’un plaignant n’est pas d’accord avec la façon dont la plainte a été traitée, il peut demander que la décision soit révisée par l’agent d’examen des plaintes indépendant (AEPI).

REMARQUE : Sur cette page, « vous » désigne le plaignant.

L’agent d’examen des plaintes indépendant est un agent indépendant nommé par le conseil d’administration pour assurer la qualité, l’intégrité et l’équité des procédures de plaintes du Collège.

L’AEPI fonctionne indépendamment du personnel et du Comité des plaintes du Collège.

Pour en savoir plus au sujet du processus et des procédures d’examen des plaintes indépendant, veuillez consulter les ressources suivantes :

Comment soumettre une demande d’examen par un AEPI

En premier lieu, remplissez le Formulaire de demande d’examen.

Soumettez ensuite le formulaire dans les 30 jours civils suivant la réception de l’avis de décision du Service de conduite professionnelle du Collège.

Soumettez le formulaire :

Vous pouvez également communiquer avec nous par téléphone au 1-877-836-7543 (poste 1119)